必威
Close
必威
必威 新闻
通知公告
内部新闻
必威概况
必威简介
必威 领导
机构设置
师资队伍
应用数学系
基础数学系
信息与计算科学系
概率与统计学系
高等数学教学研究中心
党政综合办公室
学生工作办公室
离退休教师
本科生教育
教务通知
新闻资讯
规章制度
研究生教育
教务通知
新闻资讯
学位分委会
科学研究
通知公告
学术交流
教授委员会
党建工作
党建队伍
党建动态
通知公告
制度文件
支部风采
党员发展
分党校工作
群团工作
资料下载
学生工作
学工新闻
学工通知
学生日常管理
支部建设
班团建设
就业指导
心理健康
青年成长
学生组织
关工委
表格下载
院长信箱
Home
必威
>
科学研究
>
学术交流
>
正文
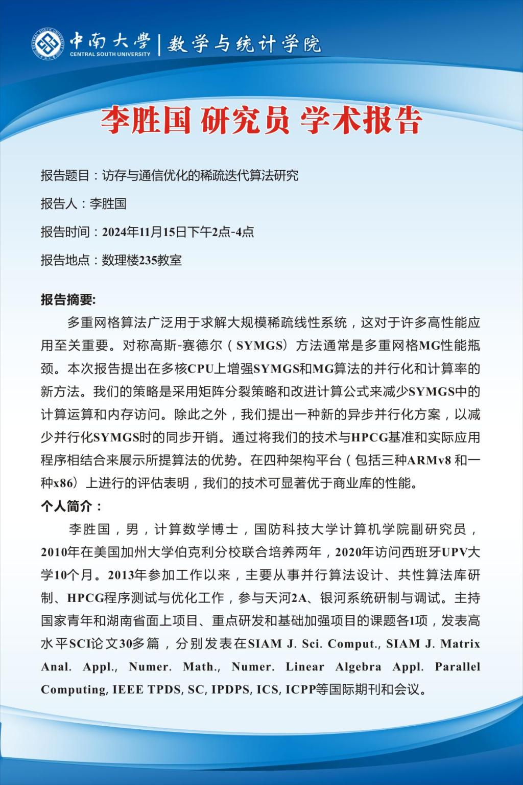
李胜国研究员学术报告
发布时间:2024年11月11日
作者:潘克家
阅读次数:[]
上一篇:
崔涛研究员学术报告
下一篇:
张子厚教授学术报告
【
打印
】【
收藏
】 【
关闭
】